1
2
3
4
5
6
1
2
3
4
5
6
医院概况
医院介绍
医院领导
组织架构
医院荣誉
院史博物馆
领导关怀
专家介绍
科室介绍
患者服务
预约挂号
医师排班
门诊就医指南
核心医疗技术
出/入院服务
交通路线
院区分布
特需医疗
医保服务
药学服务
病案服务
体检中心
健康宣教
常见就医问题
新闻中心
医疗新闻
综合新闻
通知公告
党建/党风廉政
学习园地
党团活动
清廉医院
护理天地
护理动态
护理专家
专科护理门诊
教学科研
科教政策
科教动态
科教成效
人事招聘
采购信息
国家三级甲等综合医院
重庆市全科医师规范化培训基地
国家综合医改试点单位
全国百姓放心示范医院
首页
医院概况
医院概况
医院介绍
医院领导
组织架构
医院荣誉
院史博物馆
领导关怀
专家介绍
科室介绍
患者服务
患者服务
预约挂号
医师排班
门诊就医指南
核心医疗技术
出/入院服务
交通路线
院区分布
特需医疗
医保服务
药学服务
病案服务
体检中心
健康宣教
常见就医问题
新闻中心
新闻中心
医疗新闻
综合新闻
通知公告
党建/党风廉政
党建/党风廉政
学习园地
党团活动
清廉医院
护理天地
护理天地
护理动态
护理专家
专科护理门诊
教学科研
教学科研
科教政策
科教动态
科教成效
人事招聘
采购信息
采购信息
当前位置:
首页
>
采购信息
采购公告
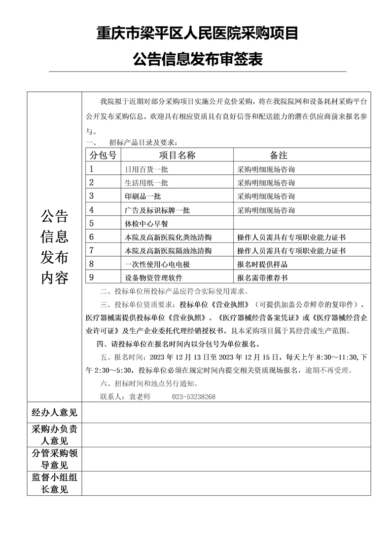
发布时间:2023/12/13 | 浏览次数:
最新新闻
医院概况
|
专家介绍
|
科室介绍
|
患者服务
|
新闻中心
|
党团建设
|
护理天地
|
人事招聘
|
采购信息
医疗机构
友情链接